Для подачи питания на двигатели или любые другие устройства используют контакторы или магнитные пускатели. Устройства, предназначенные для частого включения и выключения питания. Схема подключения магнитного пускателя для однофазной и трехфазной сети и будет рассмотрена дальше.
Контакторы и пускатели — в чем разница
И контакторы и пускатели предназначены для замыкания/размыкания контактов в электрических цепях, обычно — силовых. Оба устройства собраны на основе электромагнита, работать могут в цепях постоянного и переменного тока разной мощности — от 10 В до 440 В постоянного тока и до 600 В переменного. Имеют:
- некоторое количество рабочих (силовых) контактов, через которые подается напряжение на подключаемую нагрузку;
- некоторое количество вспомогательных контактов — для организации сигнальных цепей.
Так в чем разница? Чем отличаются контакторы и пускатели. В первую очередь они отличаются степенью защиты. Контакторы имеют мощные дугогасительные камеры. Отсюда следуют два других отличия: из-за наличия дугогасителей контакторы имеют большой размер и вес, а также используются в цепях с большими токами. На малые токи — до 10 А — выпускают исключительно пускатели. Они, кстати, на большие токи не выпускаются.

Есть еще одна конструктивная особенность: пускатели выпускаются в пластиковом корпусе, у них наружу выведены только контактные площадки. Контакторы, в большинстве случаев, корпуса не имеют, потому должны устанавливаться в защитных корпусах или боксах, которые защитят от случайного прикосновения к токоведущим частям, а также от дождя и пыли.
Кроме того, есть некоторое отличие в назначении. Пускатели предназначены для запуска асинхронных трехфазных двигателей. Потому они имеют три пары силовых контактов — для подключения трех фаз, и одну вспомогательную, через которую продолжает поступать питание для работы двигателя после того, как кнопка «пуск» отпущена. Но так как подобный алгоритм работы подходит для многих устройств, то подключают через них самые разнообразные устройства — цепи освещения, различные устройства и приборы.
Видимо потому что «начинка» и функции обоих устройств почти не отличаются, во многих прайсах пускатели называются «малогабаритными контакторами».
Устройство и принцип работы
Чтобы лучше понимать схемы подключения магнитного пускателя, необходимо разобраться в его устройстве и принципе работы.
Основа пускателя — магнитопровод и катушка индуктивности. Магнитопровод состоит из двух частей — подвижной и неподвижной. Выполнены они в виде букв «Ш» установленные «ногами» друг к другу.
Нижняя часть закреплена на корпусе и является неподвижной, верхняя подпружинена и может свободно двигаться. В прорези нижней части магнитопровода устанавливается катушка. В зависимости от того, как намотана катушка, меняется номинал контактора. Есть катушки на 12 В, 24 В, 110 В, 220 В и 380 В. На верхней части магнитопровода есть две группы контактов — подвижные и неподвижные.

При отсутствии питания пружины отжимают верхнюю часть магнитопровода, контакты находятся в исходном состоянии. При появлении напряжения (нажали кнопку пуск, например) катушка генерирует электромагнитное поле, которое притягивает верхнюю часть сердечника. При этом контакты меняют свое положение (на фото картинка справа).
При пропадании напряжения электромагнитное поле тоже исчезает, пружины отжимают подвижную часть магнитопровода вверх, контакты возвращаются в исходное состояние. В этом и состоит принцип работы эклектромагнитного пускателя: при подаче напряжения контакты замыкаются, при пропадании — размыкаются. Подавать на контакты и подключать к ним можно любое напряжение — хоть постоянное, хоть переменное. Важно чтобы его параметры не были больше заявленных производителем.

Есть еще один нюанс: контакты пускателя могут быть двух типов: нормально замкнутыми и нормально разомкнутыми. Из названий следует их принцип работы. Нормально замкнутые контакты при срабатывании отключаются, нормально разомкнутые — замыкаются. Для подачи питания используется второй тип, он и есть наиболее распространенным.
Схемы подключения магнитного пускателя с катушкой на 220 В
Перед тем, как перейдем к схемам, разберемся с чем и как можно подключать эти устройства. Чаще всего, требуются две кнопки — «пуск» и «стоп». Они могут быть выполнены в отдельных корпусах, а может быть единый корпус. Это так называемый кнопочный пост.

С отдельными кнопками все понятно — у них есть по два контакта. На один подается питание, со второго оно уходит. В посте есть две группы контактов — по два на каждую кнопку: два на пуск, два на стоп, каждая группа со своей стороны. Также обычно имеется клемма для подключения заземления. Тоже ничего сложного.
Подключение пускателя с катушкой 220 В к сети
Собственно, вариантов подключения контакторов много, опишем несколько. Схема подключения магнитного пускателя к однофазной сети более простая, потому начнем с нее — будет проще разобраться дальше.
Питание, в данном случае 220 В, полается на выводы катушки, которые обозначены А1 и А2. Оба эти контакта находятся в верхней части корпуса (смотрите фото).

Если к этим контактам подключить шнур с вилкой (как на фото), устройство будет находится в работе после того, как вилку вставите в розетку. К силовым контактам L1, L2, L3 можно при этом подавать любое напряжение, а снимать его можно будет при срабатывании пускателя с контактов T1, T2 и T3 соответственно. Например, на входы L1 и L2 можно подать постоянное напряжение от аккумулятора, которое будет питать какое-то устройство, которое подключить надо будет к выходам T1 и T2.

При подключении однофазного питания к катушке неважно на какой вывод подавать ноль, а на какой — фазу. Можно провода перекинуть. Даже чаще всего на А2 подают фазу, так как для удобства этот контакт выведен еще на нижней стороне корпуса. И в некоторых случаях удобнее задействовать его, а «ноль» подключить к А1.
Но, как вы понимаете, такая схема подключения магнитного пускателя не особо удобна — можно и напрямую проводники от источника питания подать, встроив обычный рубильник. Но есть гораздо более интересные варианты. Например, подавать питание на катушку можно через реле времени или датчик освещенности, а к контактам подключить линию питания уличного освещения. В этом случае фаза заводится на контакт L1, а ноль можно взять, подключившись к соответствующему разъему выхода катушки (на фото выше это A2).
Схема с кнопками «пуск» и «стоп»
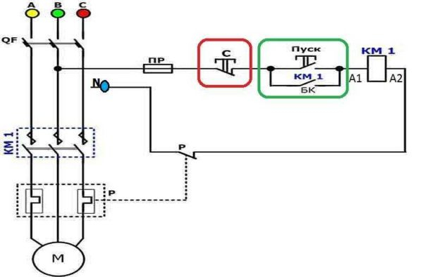
Магнитные пускатели чаще всего ставят для включения электродвигателя. Работать в таком режиме удобнее при наличии кнопок «пуск» и «стоп». Их последовательно включают в цепь подачи фазы на выход магнитной катушки. В этом случае схема выглядит как на рисунке ниже. Обратите внимание, что

Но при таком способе включения пускатель будет в работе только то время, пока будет удерживаться кнопка «пуск», а это не то, что требуется для длительной работы двигателя. Потому в схему добавляют так называемую цепь самоподхвата. Ее реализуют при помощи вспомогательных контактов на пускателе NO 13 и NO 14, которые подключаются параллельно с пусковой кнопкой.

В этом случае после возвращения кнопки ПУСК в исходное состояние, питание продолжает поступать через эти замкнутые контакты, так как магнит уже притянут. И питание поступает до тех пор, пока цепь не будет разорвана нажатием клавиши «стоп» или срабатыванием теплового реле, если такое есть в схеме.
Питание для двигателя или любой другой нагрузки (фаза от 220 В) подается на любой из контактов, обозначенных буквой L, а снимается с расположенного под ним контакта с маркировкой T.
Подробно показано в какой последовательности лучше подключать провода в следующем видео. Вся разница в том, что использованы не две отдельные кнопки, а кнопочный пост или кнопочная станция. Вместо вольтметра можно будет подключить двигатель, насос, освещение, любой прибор, который работает от сети 220 В.
Подключение асинхронного двигателя на 380 В через пускатель с катушкой на 220 В
Эта схема отличается только тем, что в ней подключаются к контактам L1, L2, L3 три фазы и также три фазы идут на нагрузку. На катушку пускателя — контакты A1 или A2 — заводится одна из фаз. На рисунке это фаза B, но чаще всего это фаза С как менее нагруженная. Второй контакт подсоединяется к нулевому проводу. Также устанавливается перемычка для поддержания электропитания катушки после отпускания кнопки ПУСК.

Как видите, схема практически не изменилась. Только в ней добавилось тепловое реле, которое защитит двигатель от перегрева. Порядок сборки — в следующем видео. Отличается только сборка контактной группы — подключаются все три фазы.
Реверсивная схема подключения электродвигателя через пускатели
В некоторых случаях необходимо обеспечить вращение двигателя в обе стороны. Например, для работы лебедки, в некоторых других случаях. Изменение направления вращения происходят за счет переброса фаз — при подключении одного из пускателей две фазы надо поменять местами (например, фазы B и C). Схема состоит из двух одинаковых пускателей и кнопочного блока, который включает общую кнопку «Стоп» и две кнопки «Назад» и «Вперед».

Для повышения безопасности добавлено тепловое реле, через которое проходят две фазы, третья подается напрямую, так как защиты по двум более чем достаточно.
Пускатели могут быть с катушкой на 380 В или на 220 В (указано в характеристиках на крышке). В случае если это 220 В, на контакты катушки подается одна из фаз (любая), а на второй подается «ноль» со щитка. Если катушка на 380 В, на нее подаются две любые фазы.
Также обратите внимание, что провод от кнопки включения (вправо или влево) подается не сразу на катушку, а через постоянно замкнутые контакты другого пускателя. Рядом с катушкой пускателей изображены контакты KM1 и KM2. Таким образом реализуется электрическая блокировка, которая не дает одновременно подать питание на два контактора.

Так как нормально замкнутые контакты есть не во всех пускателях, можно их взять, установив дополнительный блок с контактами, который называют еще контактной приставкой. Эта приставка защелкивается в специальные держатели, ее контактные группы работают вместе с группами основного корпуса.
На следующем видео реализована схема подключения магнитного пускателя с реверсом на старом стенде с использованием старого оборудования, но общий порядок действий понятен.
